Ultimate Guide to Construction Estimating Services for Bidding and Procurement in 2021
Every Project starts with sketches in mind, proper planning, and budgeting and this ultimate guide to construction estimating services for bidding and Procurement can give you perfect direction in the determination of contractor budget and feasibility of a project. Construction cost estimates are very much crucial to the success of a project from bidding, preparation of the budget, design estimation to quality control of bids and procurement.
A commercial estimator makes it clear to the owner of the project whether the project will be beneficial or worth investing. Just like when someone buys anything, he has cost projections in his mind whether the product would worth the money or not similarly Construction cost projections have to be made off-hand before starting a project. Construction estimator is in hindsight due to his cost projections about the construction project.
The Purpose of Construction Cost Estimate
Its purpose can be lending money from a financial institution, checking feasibility, or budgeting of projects. We have seen tremendous changes in public projects and working with public institutions that cost escalations are there and sometimes the budget exceeds such limits that even borrowing does not work and the project has been made a historical failure in the eyes of the public.
Private projects either commercial or residential also sometimes surpass such thresholds of the budget that decision-makers have to stop or slow down the ongoing process at the construction site.
Therefore, an experienced and forward-thinking approach is required so that the future projections are met and deadlines along with deployed labor may not lose bearing for the contractors. Such is the importance of construction estimation in the construction industry.
For Design-Build Contracting Companies:
They usually deal with two types of costs during the lifecycle of construction estimating projects.
- Direct Costs
- Indirect Costs
Direct Costs are the expenses that are credited on a specific project like allocation of labor, hiring of a crew, ordering of materials, equipment rentals, installation, and erection expenses.
While Indirect Costs are associated with the number of projects not specifically for a project like insurance, quality control, management, and overheads.
Usually, general contractor themselves decides that costs allocated for the supervision of the project, insurance, architects, bond and permit fees.
So far, the specific project is concerned, its cost estimates and material takeoff along with incorporating labor hours is essential otherwise the evaluation of the project would disappoint the stakeholders for investing their resources in it.
If not dealt with proper measures and construction cost estimation best practices then such discrepancies occur that sometimes records got broken.
“The estimated cost of the Long Island Rail Road project, known as “East Side Access,” has ballooned to $12 billion, or nearly $3.5 billion for each new mile of track — seven times the average elsewhere in the world. The recently completed Second Avenue subway on Manhattan’s Upper East Side and the 2015 extension of the No. 7 line to Hudson Yards also cost far above average, at $2.5 billion and $1.5 billion per mile, respectively.” Courtesy New York Times
This Escalation was declared to be a sum of the number of discrepancies citing exorbitant costs as an amassment of profits by labor unions and contracting companies by uncompetitive bidding along with poor planning and construction cost estimation in NYC MTA projects. Metropolitan Transit Authority (MTA) subway projects have many of their funds saddled and put under debt. Others say construction companies have increased their costs by 50% for bidding from MTA.
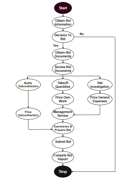
Construction Estimating Process in Quality Control of Bids:
How you will get to know which bid estimates make sense for a certain job to subcontract?
Being a General Contractor, apart from the previous portfolio and experience of a subcontractor, his bid must make sense for the GC’s evaluation of the project.
The numbers to be quoted by the subcontractor keeping his profit percentage must not increase the GC’s evaluation which can only be made when provided with an overall detailed estimate of the project.
For which World Estimating has a huge portfolio of General and sub-contractors who come to us for estimation and takeoff services to know which trade of their work will take how much proportion of the budget.

Construction Estimating Services in Project delivery Method:
In either of the project delivery methods, the most crucial is the future cost projections of the project whether the contractor is working under any project delivery method the need for construction cost accounting.
Especially the most vulnerable is the role of the construction manager in CMAR with that being said there is the absolute necessity of cost estimation in other design-bid-build, design-build and integrated project delivery configurations but in CM@R, where there is Guaranteed maximum Price (GMP) presented to the owner and chance of cost escalations which construction manager would have to bear and in case of savings after the project. The owner will be reimbursed or might share the savings with the contractor as per the contract.
The other project delivery setups configured by the owner of the project are design-bid-build, design-build, and integrated project delivery. In Design-bid-build, the design is upon the owner who solicits bids once the design is ready by the architect. Here the general or prime contractor makes cost estimates on his own for presenting his bid to the owner and to examine solicitation of bids from a subcontractor.
Usually, design-builders also see themselves more vulnerable as the design work is not completed and due to fewer specifications and details provided so cost estimating is very crucial for such configurations of project.
Construction Estimating Services in Bonded Construction Jobs:
Usually, surety companies provide bid bonds to contractors who have good bid accuracy track records. Apart from the bid-hit ratio, the estimating accuracy ensures the bid to be accurate.
Surety bonds ensure the owner about the project saves from any discrepancy and provides restitution in case the bonded contractor fails to perform as per the contract but surety bonds track the bid accuracy and also see the track history of the contractor.
Experienced Estimator in Construction Procurement:
There are normally four types and configuration of procurements usually owners opt for smooth, efficient, and unbiased procurement of services:
- Design-bid-build or traditional
- Job Order Contracting
- Best value source selection
- Multi-Prime Contracting
- Negotiated Procurement
- Sole-source Procurement

1- Design-Bid-Build or Traditional Procurement:
Normally the design and specifications are thoroughly provided so their cost estimates must be up to the mark that no stone be left unturned into the detail and related costs of the estimate. In traditional or design-bid-build setting, the owner once gets done with the design solicits bids for contracting and always appreciates and selects the lowest bid. In this competitive bidding, the subcontractors have to cut down their costs and underbid the appropriate setup of their markups.
What does an Experienced Estimator do in the Design-Bid-Build Setting?
Quantify all the line items, thoroughly estimated with a detailed description, and calculate accurate and precise costs to them. The Labor rates with man-hours to complete a job and having a job done with direct employees will need to add unemployment insurance, payroll taxes, and worker’s compensation percentage with the labor rate. Material Pricing along with political, economics, and location impacts have to keep in mind in order to reach a figure that justifies the expense and markup of contracting.
2- Job Order Contracting Procurement:
Cost estimates play a pivotal role in the JOC configuration of construction procurement in which a long-term umbrella contract is being developed by the owner in which the contractor is on a call with several works to be done and sets a unit price for common and repetitive works like repair and renovation.
The public agency which usually sets up JOC issues a JOC contract under which contractors come up with qualification proposals and their portfolios. Once a contractor qualifies, he has to submit further cost estimates proposals for small-medium sized same scope jobs to be carried out.
Construction cost estimator then prepares price proposals and schedules the project for the maximum time it would take for the completion of the whole project. The most vulnerable and crucial part of the whole setting is construction estimating services which ensure that the required cost be calculated beforehand and then markup be added to set a unit price for repetitive jobs.
The contractors then develop specifications and plans needed to meet permit requirements. The Public Agency then negotiates a markup with the contractors and price of labor and material once contractors get done with the subcontractors. The contractors most of the urges to even break even or expense less loss when they have quoted a figure that escalates due to contingencies and schedule expansion of the project.
3- Best Value Selection Procurement:
In this setting of procurement, the contractors have to go through a rigorous selection of two rounds. The first round starts with the prequalification of contractors which starts with the submission of prequalification documents to the contractor. The best performance and price are the selection criteria for which the owner has past performance, robust management, and experienced labor under consideration. After the end of round one, the qualified have to submit their pricing proposals. The estimator has to look into depth to dig out the exact associated costs with each trade of work and come up with a figure to make a way of profit by winning after the qualification round of contractors.
4- Multi-Prime Contracting Procurement:
In multi-prime contracting where it’s intended to reduce direct costs by the owner and his construction manager. The construction manager has to procure each work discipline separately i.e. Earthwork, structural, mechanical, and electrical. The separate proposals are generated individually for major trades of construction to get control over the schedules and budgets.
The experienced estimator provides construction estimating services and budget for each discipline work to procure so that the project has most of its expenses saved by cutting down contractor markup on sourcing major material items i.e. mechanical equipment, rentals, and structural steel, etc. The estimator schedules the specific discipline work is separately such that the owner has his own deadlines for each individual work’s bids.
5- Negotiated Procurement:
Under Negotiated procurement, usually in public projects owner selects a contractor without advertising and competitive bidding. The contractors are negotiated on price and technical requirements for which the contractor’s estimator has to be such adept that the cost figures presented would definitely mean the best material with labor for the project with contractor’s markup not to exceed to be less competitive.
The Estimator then prepares the proposal for the contractor that can be negotiated with the project manager for pricing and other technical ability.
6- Sole Source Procurement:
In sole-source procurement, the uncompetitive bidding where the capability of the contractor and sometimes the sense of emergency makes up the way of single or sole-source procurement in public projects. The dedicated construction estimator, in this case, paves the way by sketching out the proposal suitable for the prime contractor or owner of the project. Sometimes cutting the costs and bidding less proves to be mandatory in proving the loyalty and avoiding malpractices in public procurement.
Role of an Estimator in Construction Estimating Services:
i- Lump-sum or Stipulated Contract:
In such contracts, the owner agreed upon a fixed price along with the risk that is solely transferred to the contractor. The contractor, in turn, asks for a huge markup for taking the responsibility and mitigating the risks of cost escalations under worse conditions. The estimator takeoff the quantities from drawings and plans as details are given much better than the cost-plus contract fee- contract. The material and labor costs are generated against the detailed line item quantities, mark up of the contractor is added to the estimate.
As per the lump-sum agreement, the increase in actual costs will reduce the profit of the contractor and vice versa. Additionally, the early completion will result in profit while late completion will result in penalties.
ii- Cost Plus Contract:
It is an agreement-based contract where the owner agrees to pay the fixed amount of materials and labor with the overheads & profits of the contractor. In these settings, the project scope and design are highly uncertain with the labor and materials involved. The owner has to pay the agreed-upon amount with a fixed contractor profit. In either case, a loss will be beard when cost escalates or profit will be earned in case of cost-cutting. The estimator establishes the costs for both the owner and contractor when there is that much uncertainty. The profit and loss are decided as per the initial budgets developed by the estimators for both the parties.

The types of Contract in this Setting are three:
a. Cost-plus fixed percentage contract: The compensation for the contractor is based on the percentage of the cost
b. Cost-plus fixed fee contract: The Compensation for the contractor is based on the fixed fee independent of the project actual costs; the owner reimburses the contractor’s actual costs and in addition pay a negotiated fee.
c. Cost-plus fixed fee with GMP: the compensation is based on a fixed fee and the amount must not exceed the fixed maximum value.
iii- Incentive Contracts:
It is a type of contract in which the owner agrees to pay the contractor the compensation on the contractor’s execution performance. The indicators are certainly cost, schedule, quality, and safety of the project.
Incentive contracts are designed to appreciate the contractor’s efforts in order to motivate and discourage contractor inefficiency and waste.
There are normally two types of incentive contracts: Fixed-price incentive contracts and Cost reimbursement incentive contracts.
iv- Guaranteed Maximum Price Contract:
In this setting, the owner agrees upon paying an amount to the contractor that must not exceed the maximum value of the contract.
This mechanism is usually used in the design and builds contracts where the design responsibility is of the contractor who has much control over the cost. If the costs incurred increases it will be a loss to the contractor or if it decreases, it would be shared or given to the owner under pre-decided agreements.
v- Integrated Project Delivery Contract:
IPD is a contract in which all stakeholders, business structures, systems, and practices are integrated to harness the talents and insights of all the participants to optimize project results, increase value and reduce waste through maximizing the efficiency from the design phase to fabrication until the construction completion. The integrated projects are highly distinguished by high collaboration and efficiency of all stakeholders. Both risk and reward are shared among all the parties that are not limited to the only owner, prime designer, and prime contractor.
The construction estimating services are the backbone in any settings discussed so far. The exact and accurate estimate will lead to the success of many of the projects.
The methods and project delivery configurations discussed so far are for the commercial and public projects but for residential contracting, major residential projects are:
i- Remodels and Renovations:
Existing homes are renovated and revamped for the people who have long settlements in their homes. They tend to renovate and remodel the houses.
ii- Custom Homes:
An owner or a contractor working for an owner build a building of a home on a specific site or a contractor building a custom home for his clients and selling them.
iii- Speculative Construction and Remodeling:
A home built by a contractor, developer, or investor with no intention of selling in mind at the time of construction. The only thing is that the home will be sold on profit and commission from the cost of construction. In such settings, the belief is the backbone that the home will be sold more than what is spent on the construction.
iv- Subdivisions and Tract Homes:
Big contracting companies and builders build multiple homes on large vacant sites. Interior design, floor plans, and materials of the houses used are the same and thus the replicability makes the cost per square feet much less such that similar housings are developed in minimum capital investment. The estimator thus estimates the cost of materials and labor per unit the same for large developments making the exact costs of labor and materials used.
Multi-family Dwellings:
Apartments, townhomes, housing, and commercial based residence units are mostly the developments of real estate developers, large contracting corps, and construction companies. The estimator provides the per accommodation construction cost. The construction estimating services provide the overall cost of labor and material to the contractor or subcontractor working under the developer.
The later types of contracts have much more in common with commercial bidding and cost-plus fee contracts. The commercial bidding invites the trade specific subcontractors and field, relevant contractors, to bid on a certain project with their proposals. That also requires a thorough understanding of the cost and material takeoff by the estimator. The estimator prepares the cost proposals for the construction projects, develops insights, and prepares the contractor budget along with the markup of the contractor in that project.
The cost-plus fee either fixed or percentage contract is formed between the contractor and the owner of the house where the cost incurred will be paid upfront with the fee of the contractor or percentage as specifically, the contractor and owner along with architect designer start working on the project in the early phase such that the builder proposes to the owner with estimates. The cost projections save money in this setting as advocates suggest that the design is underway and the project cost estimates are developed before the construction begins. According to the National Home Builders Association, the single home family builder makes 6.5 percent net profit margin and residential remodelers make 5 percent profit on average on every construction.
Of all the best practices, precautions and measures taken so far, the best investment for a contractor or contracting corporation is to invest in the estimation, hire a dedicated estimation company or estimator who will improve the actual costs to build a facility, property, and house. Some ways to improve estimates are to carefully study the drawings, read specifications, and talk with the clients understanding their needs, scope, and specific trades in which they are dealing with.
When you are ready to present your construction estimate bid for the residential project, make sure that you explain the costs and overheads to your owner along with the quality of work. Make sure to convey that the cheapest is not always perfect.
Role of a Construction Estimator in Public Projects – That Offer Many Bid Opportunities:
Government projects are also known as Public projects initiated and funded by the government such as universities, port authorities, utilities, and airports offer a bundle of bid opportunities. Builders and contractors find these projects attractive because they range in size, including many large-scale projects, and have bright chances of earning huge profits markups as compared to private projects.
In the USA, the federal government spent $22.5 billion and the local government spent $286 billion on construction.
Procurement for public projects is highly regulated just to ensure that taxpayers get the possible deal for his money. In traditional sealed bidding, there is massive documentation involved whose failure might result in the disqualification of a bid.
The construction estimator maintains the budget, fills each cost breakdown document that fulfills compliance with public procurement methods.

Documenting Construction Bid – Construction Estimator:
The construction estimator fulfills the bidder’s requirement for detailing in their bid in a document format called the bid template. The project site along with the name of the owner and Prime contractor are provided. The estimator besides construction estimates/ quantity takeoffs/ material takeoffs provides project scheduling to document the cost breakdown of materials, labor, and completion date of the project.
The owner signs the document to formally accept the proposal.

Modern Technology for Construction Estimator:
Since the evolution of construction bidding applications has made the preparation of construction bids much easier, the construction estimator has access to all resources that will be used on the project. It helps them to manage bids, use bid documents, and communicate files for estimation.
These solutions automate job costs for the construction estimator who calculates the price of executing a unit of work including labor, materials, and overheads.
Usually, the construction estimating services, construction estimation company, and construction estimator have all the access to all database of construction costs in these applications. Automatic updates and reviews of such databases are uploaded if the system is decentralized cloud-hosted. Getting the insights for how closely your local costs align with the data. Construction estimating services usually stores the bid within the tool that allows them to compare costs with as-built expenses.
Construction Cost Databases for Construction Estimator:
The cost databases for materials and labor used by estimators are RS Means, National Cost estimator by craftsman and online resources like HomeWyse, Get A Quote, etc. The estimator many of the times get quotes from local suppliers and vendors to benchmark the prices or make the estimates more accurate and near to as-built conditions.
Construction Estimating Services Software for the Estimators:
The construction estimating software that the estimator or quantity surveyors use for takeoffs of specific trades are mostly Planswift, Bluebeam, Trimble, OnScreenTakeoff (OST), SquareTakeoff. Such software is trade-specific and help estimators accurately and precisely takeoff quantities of material and labor. Even the marked-up plans are generated with color-coded schemes that have their quantities in EXCEL sheets.
Top 3 Bidding Sites for Contractors:
The construction estimator working for commercial contractors have to file bids for which the traditional way has been transformed to digital sites that welcome the projects that are open for open.
So, of all project delivery methods, procurements, and contract options, a construction estimator is the primary, foremost, and the essential backbone of any project in any configuration and of any type.


HVAC Estimating
worldestimating.com 

worldestimating.com